
炒股就看金麒麟分析师研报,权威,专业,及时,全面达宝优配,助您挖掘潜力主题机会!
萧启阳出生于中国香港,24岁就拿到了斯坦福大学的博士,人工智能之父Marvin Minsky还为他的著作撰写序言。
直到2019年,萧启阳准备创业,攻克DPU芯片。
他认为,在云业务中,CPU做不好、GPU做不了的基础设施业务都可以统统交给DPU来做。DPU可以说是整个云数据中心的灵魂。
去年末以来,以海光、龙芯为代表的CPU公司,以寒武纪、摩尔、沐曦、壁仞等为代表的GPU或AI算力芯片公司,都纷纷在二级市场迎来收获季。
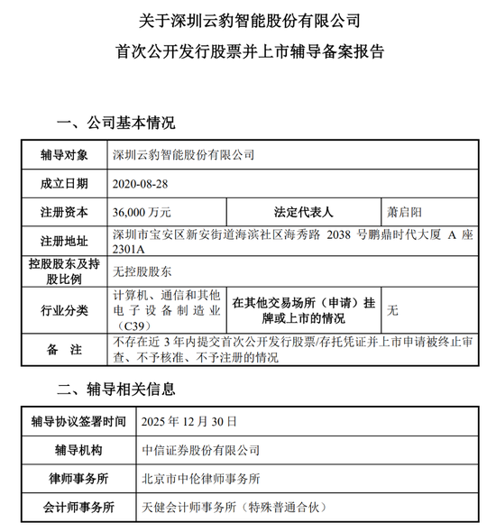
萧启阳所成立位于深圳的DPU公司——云豹智能,也进入资本市场视界。云豹智能上市辅导备案获深圳证监局受理,辅导机构为中信证券,冲刺“国产DPU第一股”正在路上。
这是国产DPU赛道中第一只行业独角兽,最后一轮融资后估值140亿元。
公司成立的同一年,英伟达创始人黄仁勋也公开称“DPU为数据中心第三颗主力芯片”,DPU就此以惊人速度发展,成为整个行业的关注重点。
随着人工智能和超大规模智算中心建设加速,DPU的重要性愈显重要。目前,在DPU赛道上已有英伟达、英特尔、博通、Marvell等一众芯片大厂布局。
面对国际科技巨头占据全球DPU市场主导地位的竞争格局,国产厂商的自主创新迎来广阔空间,以云豹智能为代表的公司正走出打造“最高性价比”国产DPU的另一条路。
腾讯押注,成最大股东
云豹智能创始人萧启阳出生于中国香港,早期曾到美国求学,24岁时拿到了美国斯坦福大学电子工程博士学位。
求学期间,他的博士论文破解了当时在人工智能领域上30多年来未能解决的理论问题,人工智能之父Marvin Minsky还为其著作撰写序言。
毕业后达宝优配,萧启阳先在加州大学尔湾分校任教、后在麻省理工学院任endowed chair副教授,创立了自动识别研究中心,早期研究AI神经网络,后期从事高性能处理器与网络芯片相关研究。
2002年,萧启阳离开高校,在硅谷共同创办RMI公司。据悉,在RMI期间,萧启阳和团队从0开始研发出当时世界通讯领域里最高性能的多核处理器,其芯片被国内和国外几家通讯网络设备商大规模应用在路由器、无线基站、控制器、核心网、安全设备和智能网卡上。
2009年,RMI公司与Net Logic公司合并,两年后,博通公司以37亿美元并购NetLogic。
五年后,萧启阳离开博通,国内头部云服务商准备打造智能网卡,招聘了萧启阳团队的7名核心成员。
在芯片形态上,DPU由智能网卡所演变而来,其中的单芯片SoC技术方案成本凭借其高性能、低功耗和通用编程的优势,被认为是未来DPU的主流,但其技术门槛也要高数倍。
2019年,随着云计算、数据中心、人工智能的快速发展,以及国际科技环境的变化,早已财务自由并且对智能网卡有着深刻理解的萧启阳准备创业,攻克DPU芯片。
萧启阳曾说过,“在云业务中,CPU做不好、GPU做不了的基础设施业务都可以统统交给DPU来做。DPU可以说是整个云数据中心的灵魂”。
2020年8月,萧启阳成立了云豹智能,这是一家专注于云计算和数据中心数据处理器芯片(DPU)和解决方案的领先半导体公司。据其官网介绍,云豹智能核心团队来自博通、英特尔、ARM、阿里巴巴等,拥有极富经验的DPU芯片和软件研发团队。
就在云豹智能成立的同一年,DPU赛道就被巨头押注。
黄仁勋在2020年表示,DPU将成为未来计算的三大支柱之一,未来的数据中心标配是CPU+DPU+GPU,CPU用于通用计算、GPU用于加速计算、DPU则进行数据处理。与此同时,英伟达以69亿美元收购了全球智能网卡龙头公司 Mellanox,就此押注DPU赛道。
随着DPU赛道愈发被关注,互联网大厂、市场投资机构纷纷下场加注。云豹智能在成立后不久就获得了耀途资本、弘卓资本、五源资本、正心谷资本、中芯聚源、华业天成等机构加持的种子轮融资。
之后,云豹智能不断完成资本注资。截至去年11月底的D轮融资,云豹智能估值已超过140亿元,同创伟业、东方富海、基石资本、IDG资本、腾讯等均参与其中。
股权结构上,企查查信息显示,腾讯通过多次投资,合计持股比例为22.5351%,为公司最大股东,创始人萧启阳直接持股比例为7.551%。
造“最高性价比”的国产DPU
云豹智能成为国内DPU芯片领域唯一独角兽企业,不断获得资本的加注,这背后离不开公司的技术落地与商业应用。
公开资料显示,在全球DPU技术的角逐中,云豹智能自主研发了国内首款高性能、通用可编程DPU SoC,目前达到业界顶尖水平。相比传统方案,云豹DPU芯片方案在性能上提升4倍,同时功耗降低50%以上,网络宽带达到400 Gbps,RDMA 200 Gbps,成本得到大幅下降。
该芯片采用创新的层级化可编程设计,集成支持P4语言的数据处理单元,自研RISC-V微处理器单元,以及高性能服务器CPU处理单元,将全面覆盖用户多元化,业务自定义的需求,显著提升数据中心的算力效率。
目前,云豹这款芯片已经实现量产,被腾讯、移动多家国内头部云服务商和运营商广泛使用,并应用于多个行业。
具体来看,云豹云霄DPU芯片为国内首颗达400Gbps的DPU芯片,应用在云计算和人工智能等场景,实现数据中心性能、能效与安全性的三重功能。此外,云豹风驰智能网卡芯片为国产领先的400Gbps智能网卡芯片,该芯片为支持GPU万卡互联的核心芯片,大幅提升集群的有效算力利用率,是支撑万亿参数模型训练的关键基础设施芯片。
萧启阳表示,云豹智能的目标不只是追求单一的“最高性能”,而是打造“最高性价比”的国产DPU。一方面满足产品快速商业落地的目标,占领最大的市场份额;另一方面,用最核心的芯片架构,支持高性能、高吞吐量的虚拟化与不同云场景和AI的应用,从而提高运营效率、降低硬件及运维成本。
在人工智能浪潮席卷全球的当下,DPU作为面向以数据为中心计算的新型处理器,与CPU、GPU共同构成现代计算的三大核心组件,主要应用于数据中心的安全加速、存储加速及网络虚拟化等领域,被当作数据中心的“智能交通与物流枢纽”。
如果将算力中心比作一座现代化城市,CPU则是城市的大脑,负责全局决策与多元化复杂逻辑;GPU是专业的肌肉群,专攻AI计算和图形渲染等任务;DPU则是城市的智能交通与物流枢纽,负责高效调度、分流、安检所有数据流,确保资源协同。
如今,世界几家科技巨头包括英伟达、英特尔等和包括阿里云、腾讯云、百度云、火山引擎等国内各大云服务商,几乎都用DPU在各自数据中心进行所有的算力资源弹性调度、动态按需分配等,以期提升云服务算力资源的效率,降低运营成本。
人工智能对数据中心算力需求激增,DPU作为加速数据处理的关键芯片,全球DPU市场迎来高速扩张期,而国际巨头英伟达、博通、英特尔等占据全球DPU市场主导地位,这样竞争激烈的市场格局,为国产厂商的自主创新创造了广阔空间。
据了解,云豹智能未来计划进行进一步拓展产业链,设立战略投资部门,参与投资部分产业链的上下游公司,进一步延伸公司的业务发展以及打造协同效应。
新浪声明:此消息系转载自新浪合作媒体,新浪网登载此文出于传递更多信息之目的,并不意味着赞同其观点或证实其描述。文章内容仅供参考,不构成投资建议。投资者据此操作,风险自担。
海量资讯、精准解读,尽在新浪财经APP
责任编辑:宋雅芳 达宝优配
网上配资炒股平台提示:文章来自网络,不代表本站观点。